Role: Senior Product Designer

Company: Amazon Web Services

Duration: March 2021- present

Amazon Redshift

Amazon Redshift is a fully managed, scalable cloud data warehouse that helps customers gain insights faster through secure and easy-to-use analytics.

Amazon Redshift Serverless

Amazon Redshift Serverless is a simplified data warehousing solution that automatically manages compute resources, enables quick insights, and offers pay-per-use pricing without cluster management overhead.

Prototype

My individual contribution

Led Redshift Serverless product design in a large Agile team, directing UX strategy, unified stakeholders collaboration, ensured AWS design system consistency, and coordinated with marketing for cohesive product messaging.

Given the project's large scope, I managed several key design work streams including:

Who did I work with?


Led end-to-end product design for Amazon Redshift Serverless as one of two designers in a 47+ person cross-functional Agile team.

Our process

01. Research

Problem

Organizations seeking to empower their business teams with analytics face several challenges:

Establishing user personas

1.Primary: Data Pro

Goal: quickly get insights from raw data without managing anything. 

2. Secondary: Strategic Lead / Database Admins

Goal: Set up and maintain data warehouse to optimize performance.

Customer pain points

Organizations and their teams want to focus on building business applications and running high-performance analytics without worrying about:

User journey mapping

Leveraged user research to create journey maps and translated it into actionable improvements:

  1. One-click resource creation, eliminating complex configuration forms

  2. Rapid query execution with optimized data loading

  3. Intuitive self-service experience

  4. Automated resource management

02. Ideate

Exploration & Ideation

Led cross-functional discovery and ideation sessions to define problems, gather requirements, and generate solutions. Facilitated team reviews to evaluate concepts, weighing pros and cons before finalizing decisions that best addressed user needs.

 
 

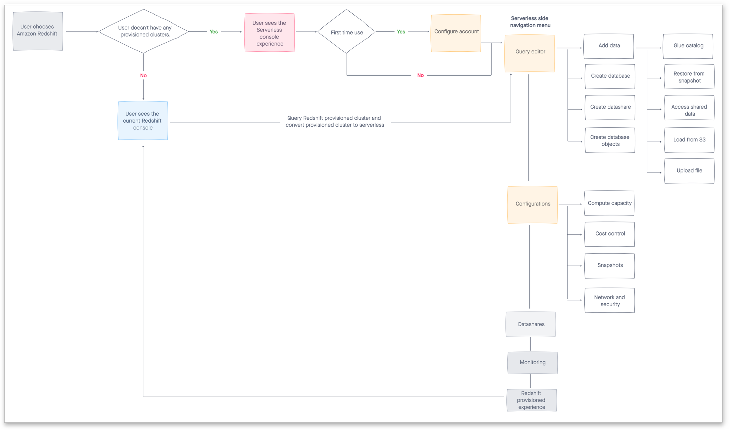
Information Architecture

Architected a strategic site map for the console, streamlining content organization and enhancing user experience. This foundational work accelerated development planning and improved team alignment on product structure.

 

User Flow

Mapped detailed user flows to optimize task completion paths and provide context for key user interactions, enabling data-driven product decisions and improved user experience.

03. Prototype

High fidelity Wireframing

Translated complex product requirements into high-fidelity wireframes and interactive prototypes, enabling effective user testing and engineering handoff. Leveraged industry-standard tools (Sketch, InVision, Figma) to create detailed specifications that accelerated development.

04. Test / Iterate

Usability testing

Led iterative user testing sessions across internal and external audiences to evaluate solution effectiveness. A key finding from these tests catalyzed a major redesign of our onboarding flow, resulting in streamlined API architecture and enhanced user configuration experience.

Multi-writer functionality

Identified a critical need to separate storage (namespace) and compute (workgroup) management to support multi-writer functionality. Led API redesign initiative to ensure backward compatibility while enabling new capabilities, avoiding disruption to existing customers.

Workload isolation

Workload isolation by enabling multiple serverless endpoints within single AWS accounts, eliminating previous organizational barriers and simplifying resource management.

05. Results

Results

This strategic initiative helped to migrate Amazon Redshift customers to Serverless, achieving 90% adoption rate within 1 year. Simplified customer experience through automated data management, resulting in 64% reduction in operational overhead and 34% cost savings for customers. This transformation improved customer satisfaction scores from 46% to 72% and generated $20 million in incremental revenue.

Next
Next

Amazon Redshift Zero-ETL integrations